我校获8项广东省本科高校在线开放课程指导委员会2022年度研究课题立项建设
发布日期:2022-07-12 11:31
作者:管理员
点击:
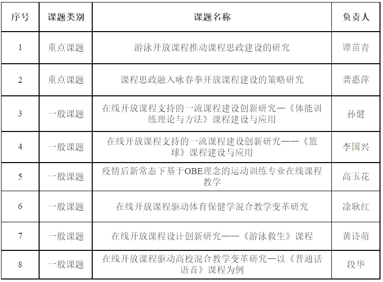
本网讯 近日,广东省本科高校在线开放课程指导委员会公布了2022年度研究课题立项名单,我校获8项研究课题立项建设,其中重点课题2项,一般课题6项。 根据通知要求,本次项目研究周期为2年,包括项目中期检查和项目验收两个环节。望立项研究项目立足我校教学改革实际,突出问题导向、实践导向和应用导向,促进信息技术与教学融合创新,推动课堂教学革命,提高在线课程建设质量。 我校获广东省本科高校在线开放课程指导委员会2022年度研究课题立项一览表
|

