好博体育在柔性水凝胶治疗运动创伤领域的研究取得突破并发表TOP期刊
本网讯 近日,好博体育广东省运动辅具工程技术研究中心李文强博士和黄林博士生作为共同第一作者,在国际权威期刊Carbohydrate Polymers(中国科学院分区1区TOP期刊,影响因子为10.723)上发表题为“Silver doped-silica nanoparticles reinforced poly (ethylene glycol) diacrylate/hyaluronic acid hydrogel dressings for synergistically accelerating bacterial-infected wound healing”的研究论文,开创性地提出了一种自粘性透明的水凝胶运动传感器用于实时诊疗关节和运动部位的伤口闭合和愈合。好博体育作为唯一署名单位,中心团队成员李裕和教授和黄治官副教授为该文共同作者。
众所周知,由于脚踝、膝盖和手腕等关节区域的频繁运动和弯曲,关节和运动部位皮肤的有效伤口闭合和愈合仍然是一个巨大的挑战。传统的侵入性伤口闭合方法,例如使用缝合线和皮肤缝合器,通常会导致额外的穿刺伤口、麻醉副作用和严重的疤痕。作为可穿戴电子设备的重要组成部分,柔性传感器因其在捕捉姿势和监测各种人类活动方面的能力而引起广泛关注。基于此,通过简单的一锅法制备了一种柔性的仿生水凝胶传感器,该传感器具有超强的拉伸性能、良好的粘附性和生物安全性。此外,柔性的水凝胶由于具有丰富的AMSN,表现出良好的传感行为和应变敏感性,并能根据组织伤口的感染程度及炎症水平智能作出反馈按需释放治疗因子,显著加速各种创伤的闭合和重建。使用柔性水凝胶传感器进行原位监测将为运动创伤治疗提供一种新的思路。

图1 柔性水凝胶传感器用于创伤监测与治疗的示意图

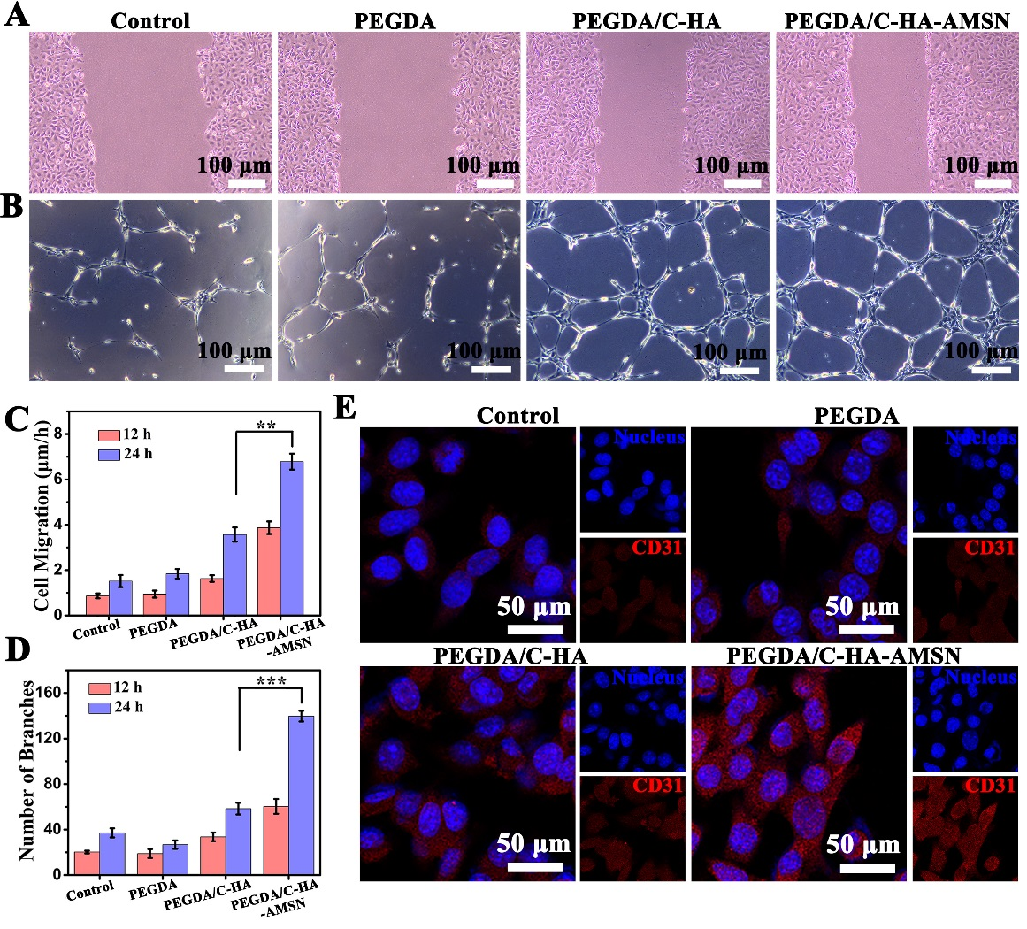
图2 柔性水凝胶传感器对血管化的重建
研究团队探究了细胞在水凝胶传感器支架上动态培养的生长状态。通过水凝胶周期性粘弹性的刺激和三维的实时观测,研究细胞生长上的动态取向、迁移和增殖行为,证明了细胞支架的生物活性和促进血管化的潜力。
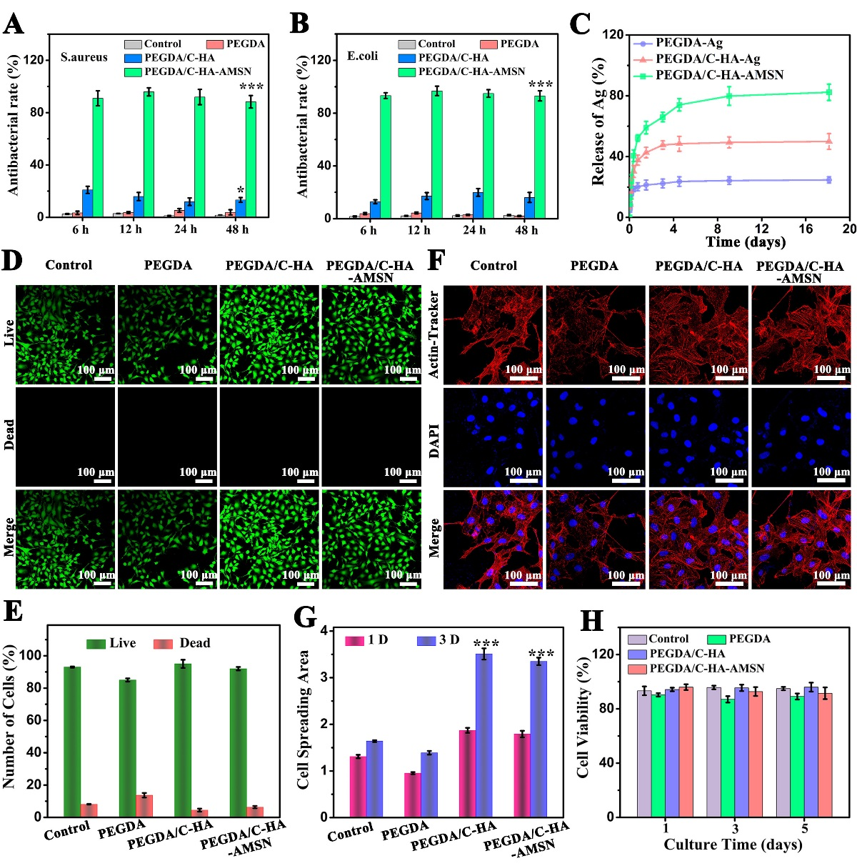
图3 柔性水凝胶传感器在体外的抗感染和生物安全性评价结果
细胞实验结果表明柔性水凝胶传感器具有长效的体外抗菌效果,并展现了良好的生物安全性能。不仅可以有效闭合运动部位的伤口,还可以提供类似于正常皮肤组织的机械微环境,促进伤口愈合,减少疤痕。
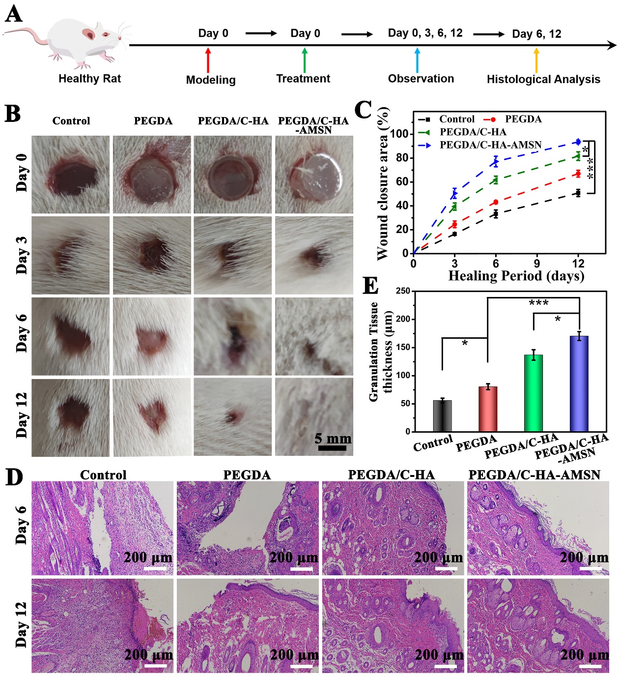
图4 柔性水凝胶传感器在体内治疗创伤的评价结果
该项研究丰富了柔性水凝胶传感器的设计和制备策略,促进了多糖类基材料在可穿戴电子设备和智能监测系统中的应用,在监测和治疗各种运动创伤方面展现良好的应用前景。该工作得到广州市自然科学基金(202102021284),广东省自然科学基金(2021A1515111158)和广东省教育厅普通高校青年创新人才项目(721018020150和7220180225)的支持。(原文链接:https://www.sciencedirect.com/science/article/pii/S0144861722013558)
