首页 机构设置 办事流程 规章制度 资产调剂 免税设备区域 下载专栏 部门通知 单位动态
当前位置: 首页>> 办事流程>> 正文

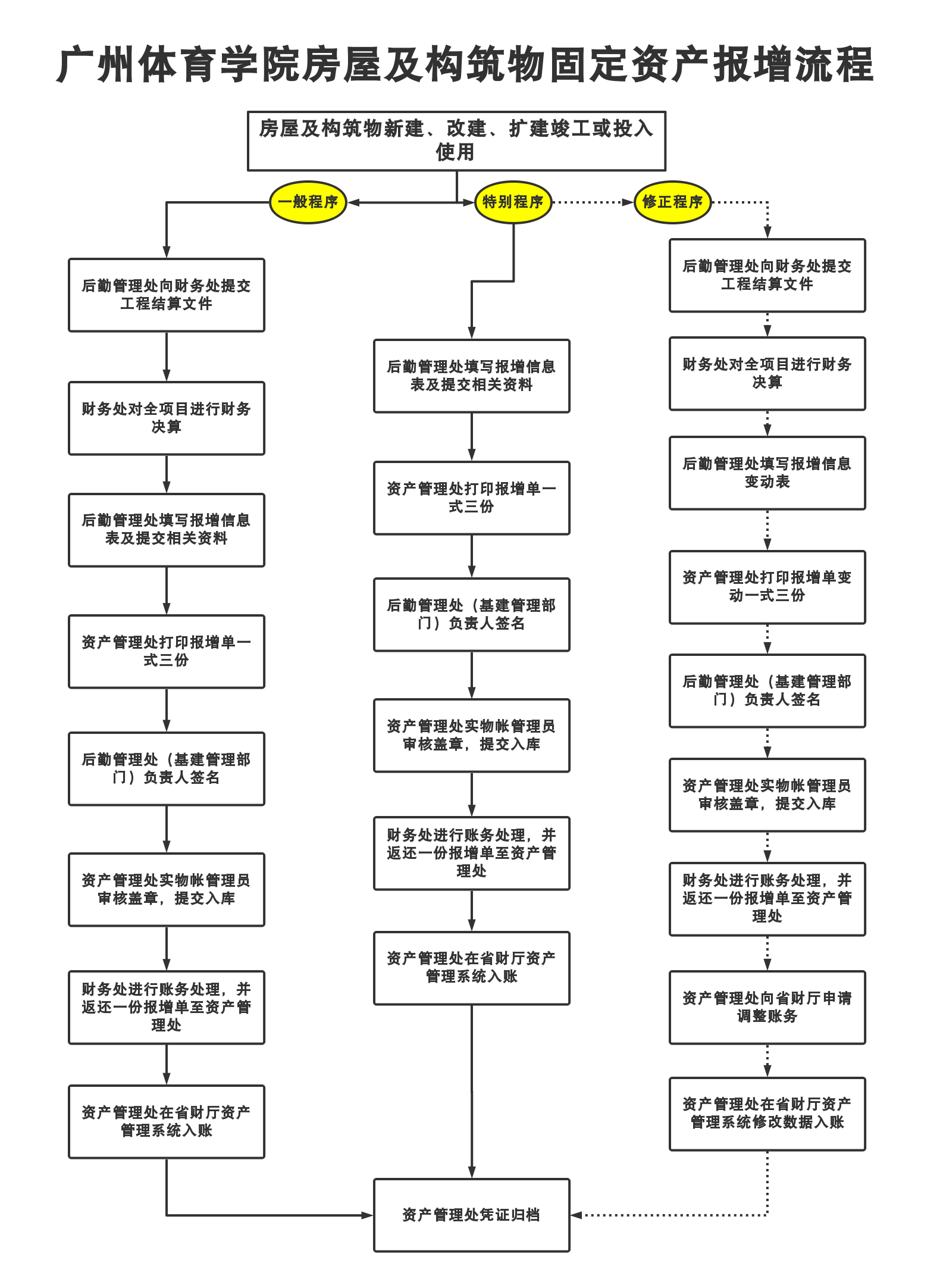
好博体育房屋及构筑物报增流程图

好博体育房屋及构筑物固定资产报增流程(1).jpg